昨天上午7时38分,澎湃新闻发布了标题为《大学生称在南京创维实习日工作12小时,校方否认与企业约定》的新闻通讯,并为一些新闻媒体转载,产生了一定的社会影响。
beat365vip官网登录入口作为全国首批独立设置的民办普通本科高校,学校的办学目标是努力创建特色鲜明的高水平应用型大学。学校建有一整套校企合作、学生实训实习等方面规章制度,迄今已与包括恩智浦、焦点科技、中软国际、中电光伏等在内的国内许多知名企业签署了应用型人才培养的战略合作协议。校企合作实训实习为学校的应用型人才培养发挥了积极的作用。
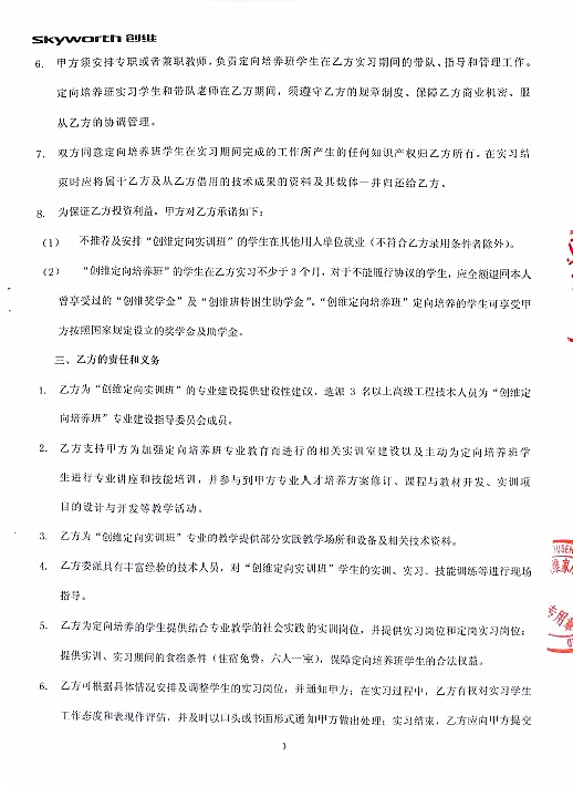
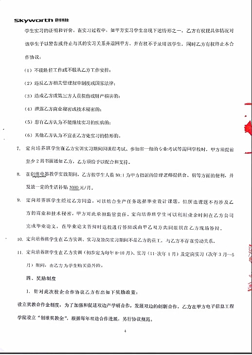
beat365vip官网登录入口电子信息工程学院同样如此,在校企合作方面做了多方面的有益尝试与探索,如与中电光伏等企业的合作,积累了许多成功的经验。在深入考察、调研与洽谈的基础上,2016年4月15日,电子信息工程学院与上市企业创维集团的南京创维家用电器有限公司签订了《创维电器校企合作实训实习培养协议》(以下简称《协议》,文本附后),旨在培养学生的专业实践能力与职业素养,拓宽学生的就业与实习渠道,帮助学生熟悉产品工艺流程,了解企业文化,为江苏地区电子高端制造业输送合格的电子产品工艺工程师、电子制造管理工程师等紧缺人才。《协议》就合作内容、甲乙双方各自的责任与义务、就业安排等方面作了明确规定。
beat365vip官网登录入口电子信息工程学院根据《协议》,于2016年9月9日,通过校内选拔,从200多名学生通过自愿报名后遴选了47名学生,参加了“创维定向培养班”的实训项目,甲乙双方约定实训实习期至11月1日结束。在这次实习实训的基础上,企业提供11个种类的后备管理就业岗位供这些即将毕业的学生竞争就业。
为了确保实训实习的合法合规以及安全有序开展,《协议》制定了明确保障学生合法权益与实习安全的相应条款,如《协议》文本第三条第5项明确约定“保障定向培养班学生的合法权益”;第三条第11项明确规定“由乙方为学生购买意外险”;第三条第10项明确规定“定向培养班学生不是乙方的员工,与乙方不存在劳动关系”;第四条第4项明确规定“学生实习补贴同工同酬同福利”。为了保证实习实训质量,学院还委派了具有丰富经验的专业带队老师,公司也委派资深工程师参与教学与实训。
学校与创维家用电器有限公司校企合作实训实习尚属首次,虽双方之前做了充分的准备,但实际的组织实施还存在双方需要进一步磨合和完善的地方。实习实训过程中,电子信息工程学院发现部分学生因加班而日工作时间较长情况后,便积极与企业交涉,及时做出了调整。校企双方在实习学生上岗前都进行了安全教育,出现学生在实习中有意外刮伤后,企业和学校都很重视,及时处置。9月26日,一名学生发现附近工作台上一块冰箱门板意外滑落,为防止伤及他人或设备,急于上前接扶导致手臂划破,企业与学校妥善安排治疗,学院领导和老师专程前往看望慰问,有关费用均由企业负责承担。同时,学院还专门召开了会议对学生生产实习安全问题进行了研究,制定了严密整改的措施,得到了企业的支持。《协议》中原定在该企业2个月的实习时间,学校于9月30日决定,待10月12日该企业为这些实习生举办的就业双选会结束后,即全部返校。
感谢社会媒体对大学生实训实习的关注与支持,beat365vip官网登录入口也热忱欢迎媒体朋友们对学校各方面的工作予以监督,促进我们更好地为国家和社会培养现代化建设急需的优秀人才!
附:创维电器校企合作实训实习培养协议



关于在创维电器进行校企合作实训实习的情况说明






创维电器校企合作实训实习培养协议
beat365vip官网登录入口
2016年10月13日








